
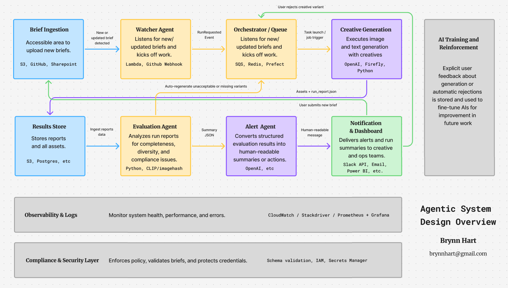
Designed an agent-driven automation system to generate, validate, and deliver creative assets at enterprise scale.
Result: a scalable, Firefly-ready automation system that produces brand-safe creative variants with minimal manual oversight
UX: Figma
Tech: ChatGPT API, Azure AI, DALLE-3, Leonardo.ai, AWS
Built an internal suite of branded GenAI tools (writers, prompt composers, image gen, tone transformers) to streamline team workflows across content, support, and strategy.
Now in daily use org-wide, saving teams hours weekly and leveling up output quality
UX: Miro, Figma
Tech: D3, Tableau, Adobe Creative Suite
Designed a modular dashboard to help healthcare teams make sense of complex quality metrics and discharge patterns.
Enabled faster, clearer decision-making from C-suite to care coordinators
UX: Miro, Sketch
Tech: Angular 12, Bootstrap 4, React Native, Illustrator
CHECK OUT THE COMPLETE DESIGN SYSTEM!
Redesigned discharge workflows to reduce patient readmission risks.
Result: faster, safer handoffs with cross-platform consistency
UX: Whiteboard, InDesign
Tech: Custom JS, jQuery, Backbone.js, Illustrator
Rebuilt a legacy tool that powered AI-driven A/B tests for product preference studies.
Cut setup time drastically and improved research velocity
UX: Affinity Designer
Tech: Angular, Ionic, Affinity Photo
Created a new take on dating apps—centered on personality, not photos.
A more human approach to dating, with full-stack ownership from research to rollout